Invitation System Introduction
Check out this article and learn more details about the newly introduced i4connected addon, the invitation system.
The invitation system is an add-on to the i4connected platform, designed to help onboard new users into the application and to add existing users to objects.
Note
The Invitation system was introduced to the i4connected application since version 5.6.15. For more details about the Invitation system installation steps, please visit the dedicated article, here.

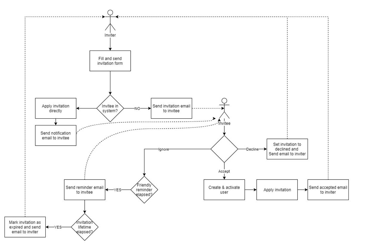
The Invitation system general workflow
The invitation workflow starts with an existing portal user sending out an invitation to an external email address to join the system and to get access to a hierarchical entity. The invitation can be delivered in the context of the Entity Role Assignments panel of a Site, an Area, or an Organizational Unit.
Tip
For more details, please visit the Entity Role Assignments article, here.
If the external email already exists in the portal’s user database, then the process is short-circuited and the invitee will receive a notification email that he was added to a new hierarchical entity. After accepting the invitation, the user will gain the provided rights to that entity.
If the user doesn’t exist in the portal user database, then he will receive an email containing an "Accept" and a "Decline" link, along with the invitation ID. By accepting the invitation, the external user will be redirected to the i4Identity Home page, where he/she will be able to register a new account.
Tip
For more details about the i4Identity Registration Form, please visit the dedicated article, here.
If the invitation is invalid (any other status than Sent), the user will be redirected to a page informing him that the invitation is not valid anymore.
Tip
For more details about Invitation statuses, please visit the dedicated article, here.
If the invitation is valid, the user has to log in or register, after which he is taken to a welcome page informing him that he will receive a confirmation email.
In parallel, the activation process is triggered. The activation process will add the user to the portal database, perform any provisioning steps, and finally, it will trigger the flow to apply the invitation to the new user. At the end of this flow, an email will be sent to the invitee informing him/her that he/she was successfully added to the system and that he/she got assigned to the entity with the specified roles.

The Invitation system email workflow
Note
The upcoming articles will provide more details about the Invitation system, guiding you through the following topics: